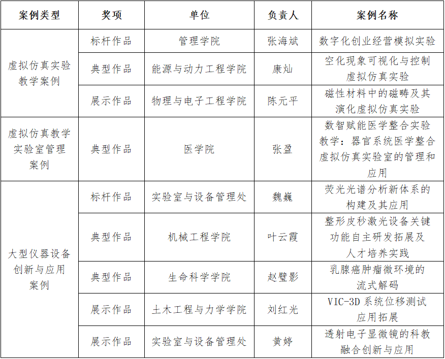
近日,在教育部教育技术与资源发展中心(中央电化教育馆)开展的2025年全国师生信息素养提升实践活动(第二十九届教师活动)中,“高等学校虚拟仿真教学创新实验室”项目2025年度案例征集评选结果正式公布。beat3659项案例均入选,获奖总量列全国第4,其中张海斌团队的实验教学案例、魏巍团队的大型仪器设备创新与应用案例首次荣获活动最高奖项“标杆作品”,最高奖项获奖数量列全国第3、全省第1(全省共6项),实现历史性突破。

为提升实验教学智能化水平,着力解决教学中的重点、难点问题,转变学习方式,创新教学模式,教育部教育技术与资源发展中心连续两年开展高等学校虚拟仿真教学创新实验室项目系列案例征集活动,推进数字技术与高等学校实验教学的深度融合,提升虚拟仿真教学环境建设和创新应用水平。本次高等教育专项征集活动分为高校虚拟仿真实验教学案例、虚拟仿真教学实验室管理案例、大型仪器设备创新与应用案例等三种类型。
学校将进一步加强虚拟仿真教学创新实验室建设工作,持续推进数智赋能实验教学改革,创新虚拟仿真资源教学应用模式,提高大型仪器设备创新及应用水平,提升教师的数智实验教学和研发能力。(教务处 实验室与设备管理处)